一、学校简介
beat365平台官方网站是一所以经济学、管理学为主,文学、法学、理学、工学协调发展的自治区重点建设大学。学校始建于1950年4月。2007年3月,经教育部批准,学校更名为beat365平台官方网站。
学校坚持以人为本的办学理念,秉承“经世济公、至善至诚”的校训,坚持为推进新疆社会稳定和长治久安服务,为新疆经济建设服务,以深化改革为动力,全面提高教育教学质量,努力实现“新疆名牌、西北一流、全国知名、辐射中亚”的有特色、高水平财经大学的建设目标。
beat365平台官方网站继续教育学院依托学校的学科、专业、师资优势,设置适应新疆经济建设和社会发展急需专业,培养经济学类、工商管理类等多专业的复合型、实用型人才。学院现有学生6333人,已发展成为以成人高等学历教育为主,集在职研究生培养、自学考试、职业技能鉴定、企事业单位员工与管理层职业培训为一体,具有一定规模的继续教育基地。学院秉承从严治教,以质量求生存和发展的办学指导思想,取得了良好的社会声誉和办学效益,为新疆的社会稳定和长治久安,为新疆经济建设输送了数以万计的财经管理和相关专业人才。
二、2018年招生专业
l 汉语言专科升本科
|
专业名称 |
科类 |
学习形式 |
学制 |
|
财政学 |
经管类 |
业余、函授 |
二年半 |
|
工商管理 |
经管类 |
业余、函授 |
二年半 |
|
会计学 |
经管类 |
业余、函授 |
二年半 |
|
财务管理 |
经管类 |
业余、函授 |
二年半 |
|
国际经济与贸易 |
经管类 |
业余、函授 |
二年半 |
|
金融学 |
经管类 |
业余、函授 |
二年半 |
|
市场营销 |
经管类 |
业余、函授 |
二年半 |
|
人力资源管理 |
经管类 |
业余、函授 |
二年半 |
|
旅游管理 |
经管类 |
业余、函授 |
二年半 |
|
物流管理 |
经管类 |
业余、函授 |
二年半 |
|
行政管理 |
经管类 |
业余、函授 |
二年半 |
|
保险学 |
经管类 |
业余、函授 |
二年半 |
|
法学 |
法学类 |
业余、函授 |
二年半 |
|
计算机科学与技术 |
理工类 |
业余、函授 |
二年半 |
|
英语 |
文史中医类 |
业余 |
二年半 |
|
专业名称 |
科类 |
学习形式 |
学制 |
|
会计学 |
经管类 |
业余、函授 |
二年半 |
|
工商管理 |
经管类 |
业余、函授 |
二年半 |
|
财务管理 |
经管类 |
业余、函授 |
二年半 |
|
人力资源管理 |
经管类 |
业余、函授 |
二年半 |
|
金融学 |
经管类 |
业余、函授 |
二年半 |
|
行政管理 |
经管类 |
业余、函授 |
二年半 |
( 注:具体专业及招生人数以自治区招生办公室发布的计划为准。录取人数10人以上才开班。)
● 汉语言专科
|
专业名称 |
科类 |
学习形式 |
学制 |
|
国际金融 |
文史、理工 |
业余、函授 |
二年半 |
|
人力资源管理 |
文史、理工 |
业余、函授 |
二年半 |
● 民语言专科
|
专业名称 |
科类 |
学习形式 |
学制 |
|
国际金融 |
文史、理工 |
业余、函授 |
二年半 |
|
人力资源管理 |
文史、理工 |
业余、函授 |
二年半 |
( 注:具体专业及招生人数以自治区招生办公室发布的计划为准。录取人数10人以上才开班。)
三、主要专业介绍
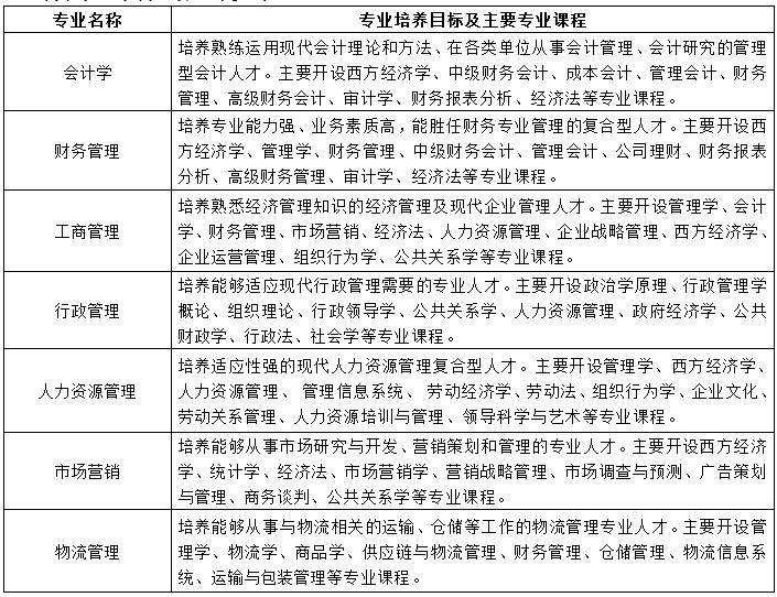
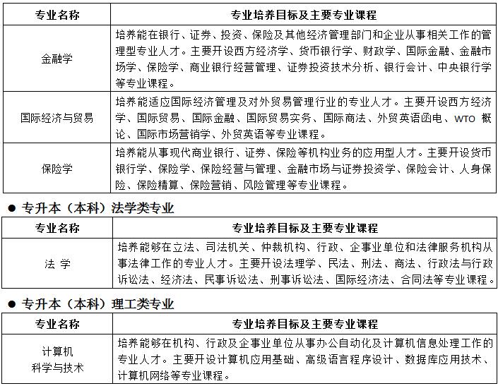
l 专升本(本科)管理学类专业

l 专升本(本科)经济学类专业

四、报名方式及报名条件
2018年新疆成人高考报名继续采用网上报名的方式,网上预报名及报名信息确认在8月下旬至9月上旬之间分两段进行,请考生关注新疆招生网和beat365平台官方网站网站,以免错过报名时间。报名网址:http://124.117.250.18(或http://www.xjzs.edu.cn)。报名成功后,考生按规定的时间到指定的确认点进行报考信息确认和图像采集。乌鲁木齐地区报考beat365平台官方网站的考生在规定的时间内到beat365平台官方网站继续教育学院进行信息确认。其他地州的考生也可以通过咨询电话或到beat365各函授站、各地招办了解报名及信息确认等相关事宜。
报考专科考生应具有高中或相当于高中以上学历,专升本考生必须具有国民教育系列专科毕业证书。
五、学校本部报名地点及咨询电话
beat365平台官方网站继续教育学院,乘BRT1号线路、152路、54路等公共汽车在beat365平台官方网站站(空军医院对面)下车。
咨询及报名电话:0991-7843852 7843850 7843849
学校网址: 进入后点击“组织机构”中的“继续教育学院”(或直接访问http:/jxjyxy/)。
六、学校所属函授工作站咨询电话
beat365平台官方网站伊犁函授站(伊犁州财贸学校)
萨依兰古丽 0999-8324704 13319993187
beat365平台官方网站奎屯函授站(伊犁乡镇企业科技教育培训中心)
赵锐军 0992-3219088 13809925665
beat365平台官方网站阿克苏函授站(阿克苏职业技术学院)
吐尔逊·阿布都热合曼 0997-2520093 13579111101
beat365平台官方网站喀什函授站(喀什地区财贸学校)
陈凯勋 13565653111
beat365平台官方网站巴州函授站(巴音郭楞职业技术学院)
李明 0996-2505789 2505969 17709967557
beat365平台官方网站塔城函授站(塔城地区中等职业学校)
魏东丽 0901-6271705 18609018009
买尔外提 15109914834
疆财经大学和田函授站(和田师范专科学校)
迪丽努尔·吐送 0903-2513327 13369039622
beat365平台官方网站哈密函授站(哈密职业技术学校)
胡慧霞 0902-2312397 15109020006
beat365平台官方网站阿勒泰函授站(阿勒泰地区财政局中华会计函校)
陈莉 0906-2165182 13319761667
七、beat365平台官方网站继续教育学费标准
业余形式:专科升本科: 3100元/学年。 函授形式:专科升本科: 2900元/学年。
业余形式:高中起点专科:2800元/学年。 函授形式:高中起点专科:2100元/学年。
八、全国成人高校招生统一考试科目
(一)各考区考点设在各地(州、市)人民政府所在地,考生均可就近参加考试。
(二)考试时间以自治区招生办公室文件为准。
(三)考试科目
l 专升本
|
科类 |
科目一 |
科目二 |
科目三 |
|
文史类 |
政治 |
大学语文 |
汉语言考生:英语 民语言考生:基础汉语 |
|
理工类 |
高等数学(二) |
||
|
法学类 |
民法 |
||
|
经管类 |
高等数学(二) |
l 高中起点专科
|
科类 |
科目一 |
科目二 |
科目三 |
|
文科 |
语文 |
数学(文) |
汉语言考生:外语 民语言考生:汉语 |
|
理科 |
数学(理) |
beat365平台官方网站继续教育学院