关于beat365科研平台负责人变更的通知
校属各单位:
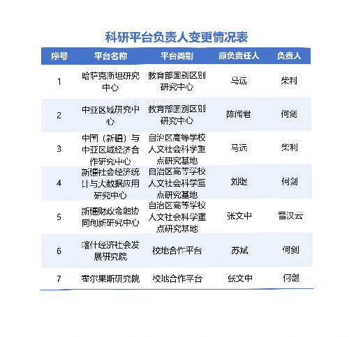
为保证beat365教育部国别区域研究中心、自治区普通高校人文社会科学重点研究基地、校地合作等平台工作顺利开展,因退休、岗位变动等原因部分科研平台负责人需变更。根据《beat365平台官方网站 自治区高校人文社会科学重点研究基地管理办法》 (校发〔2022〕58 号)等文件精神,科研平台负责人原则上由依托学院院领导担任,经学院推荐、基地学术委员会和院党委会研究、 2023 年9 月22 日第9 次校长办公会研究,决定各平台负责人变更如下:
